|
|
4月15日消息,申通快递发布2025年度业绩快报。报告期内,申通快递实现营业总收入555.86亿元,同比增长17.84%;归属于上市公司股东的净利润13.69亿元,同比增长31.63%;快递业务量完成261.39亿件,同比增长15%;基本每股收益0.92元;市场占有率为13.14%,同比上升0.16个百分点。
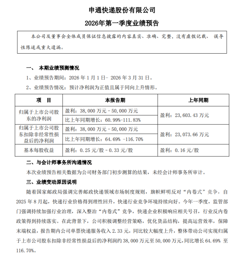
该公司同时发布2026年一季度业绩预告,一季度,预计实现归母净利润约3.8亿元-5亿元,同比增长60.99%-111.83%。

图源:申通2025年业绩快报
申通快递在业绩快报中表明,2025年,随着国家邮政局强调完善邮政快递领域市场制度规则,旗帜鲜明反对“内卷式”竞争,自8月起快递行业价格得到理性回升,快递行业竞争环境持续向好,公司的单票快递服务收入呈现稳定上升趋势。
在快递行业保持稳中有进的基础上,公司业务量持续稳定增长带来的成本优化、运营效率提升和行业反对“内卷式”竞争影响下公司单价企稳回升,带动公司盈利稳步增长,扣非归母净利润达13.97亿元,同比增长37.36%。
2026年一季度,监管部门强调持续加强行业治理,深入整治“内卷式”竞争,快递企业积极响应相关号召,行业反内卷政策得到持续落实。在此背景下,申通快递积极调整经营策略,优化货品结构,提高运营效率,保障末端权益,今年一季度,申通实现单票快递服务收入2.33元,同比较大幅度上升。

图源:申通2026年第一季度业绩预告
© 版权声明
免责声明:本站为非盈利性网站,所发布的一切文章仅限用于学习和研究目的;不得将上述内容用于商业或者非法用途,否则,一切后果请用户自负。本站信息来自网络,版权争议与本站无关,如有侵权,请联系zhangli@kknice.com,我们将尽快删除相关文章。您必须在下载后的24个小时之内,从您的电脑中彻底删除上述内容。访问和下载本站内容,说明您已同意上述条款。
THE END


















